This website requires JavaScript.
Explore
Help
Sign In
p1ctos4ve
/
app
Archived
Watch
1
Star
0
Fork
0
You've already forked app
Code
Pull Requests
Activity
This repository has been archived on
2025-11-29
. You can view files and clone it, but cannot push or open issues or pull requests.
Files
1220d08775f9da788bd987f424a3f7f0d9dcc434
app
/
assets
/
c4-2containers.jpg
Mark Zheleznyakov
1220d08775
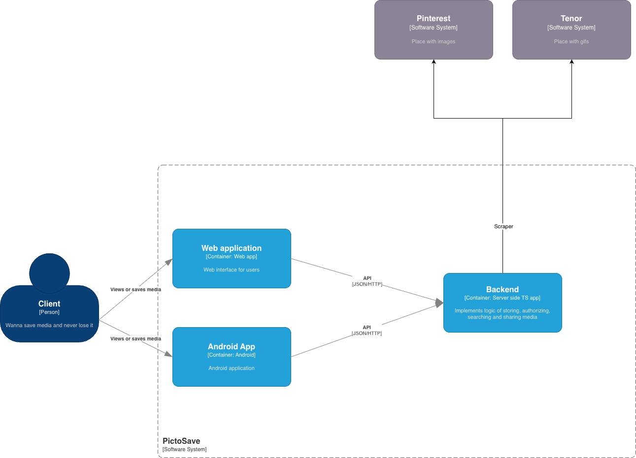
chore: Исправлена C4-схема контейнеров
2025-11-27 16:59:49 +03:00
72 KiB
1291x931px
Raw
History