This website requires JavaScript.
Explore
Help
Sign In
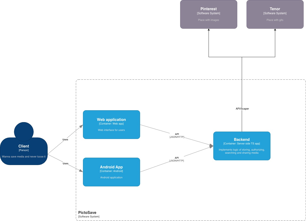
p1ctos4ve
/
app
Archived
Watch
1
Star
0
Fork
0
You've already forked app
Code
Pull Requests
Activity
This repository has been archived on
2025-11-29
. You can view files and clone it, but cannot push or open issues or pull requests.
Files
9d3fb6ae9afed961f4925fcede968a43b36ceb90
app
/
assets
/
c4-2containers.jpg
Mark Zheleznyakov
ad44151993
chore: Исправлены схемы в README
2025-10-31 11:02:39 +03:00
70 KiB
1291x932px
Raw
History