This website requires JavaScript.
Explore
Help
Sign In
p1ctos4ve
/
app
Archived
Watch
1
Star
0
Fork
0
You've already forked app
Code
Pull Requests
Activity
This repository has been archived on
2025-11-29
. You can view files and clone it, but cannot push or open issues or pull requests.
Files
d4e0f25f998a1506b1c6bcd966313e5061db3226
app
/
assets
/
c4-1context.jpg
Mark Zheleznyakov
ad44151993
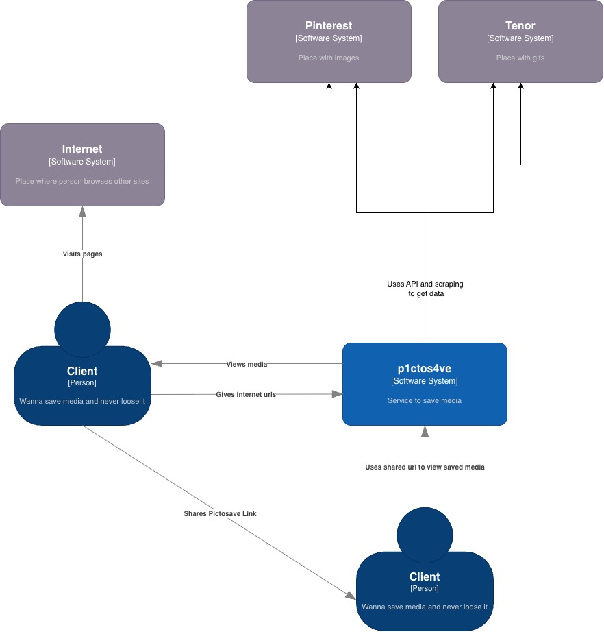
chore: Исправлены схемы в README
2025-10-31 11:02:39 +03:00
55 KiB
882x922px
Raw
History